09年吐过,后来治过,查过,没查出什么原因。
后来注意休息了一段时间,记得喝过红枣桂圆汤,再后来就没犯过,以为没什么事了
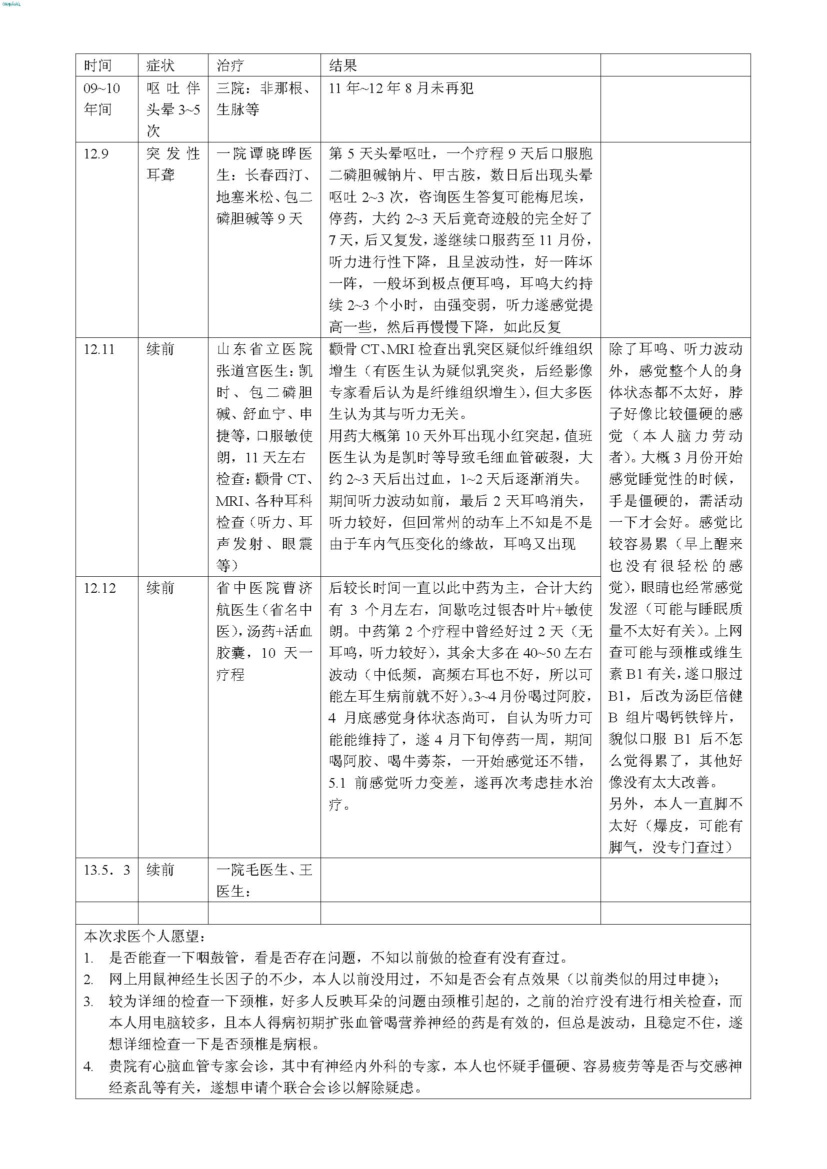
10年下半年考博,11年4月开始常州南京两地跑,读博、工作、同时还做项目、指导学生电子竞赛等,说实在的比较累,但还比较开心
一年多没什么问题,直到去年9月份,突发性耳聋
个人比较瘦,以前也没觉得体制弱,学工科的,平常也不怎么生病,也没怎么关心身体
生病之前没查过耳朵,胃不是太好
09年因为吐做过胃镜只是浅表性胃炎
但医生说大部分人的胃都或多或少有点问题的,也就没怎么关心
我现在回顾起来的话,06-07读研的时候就开始有个毛病,比如喝醉酒后吐,别人吐完就没事了,我不行的,止不住,需要挂水才行,可能那个时候就应该开始有问题了
但是自己又不懂,也没注意养生什么的
Benirvia_百菲13:50:17
就是说,这些病不是一下子冒出来的,是长期积累的结果
缘13:50:23
长期下来可能就是今天这个结果了
个人感觉跟人的性格什么的很有关系的,我也是那种比较认真的人,或者说较真
是的,去医院,感觉没有哪个医生比自己更了解自己的身体,大部分医生也没有耐心听你罗嗦的
Benirvia_百菲13:52:26
对,这样的性格,属于血瘀体质,特别容出现耳朵方面的问题
缘13:54:51
入了这个群,虽然大家也没什么好办法,但是感觉有你们互相关心,感觉心里还是暖暖的,呵呵


